Instance Verification Kit (IVK)
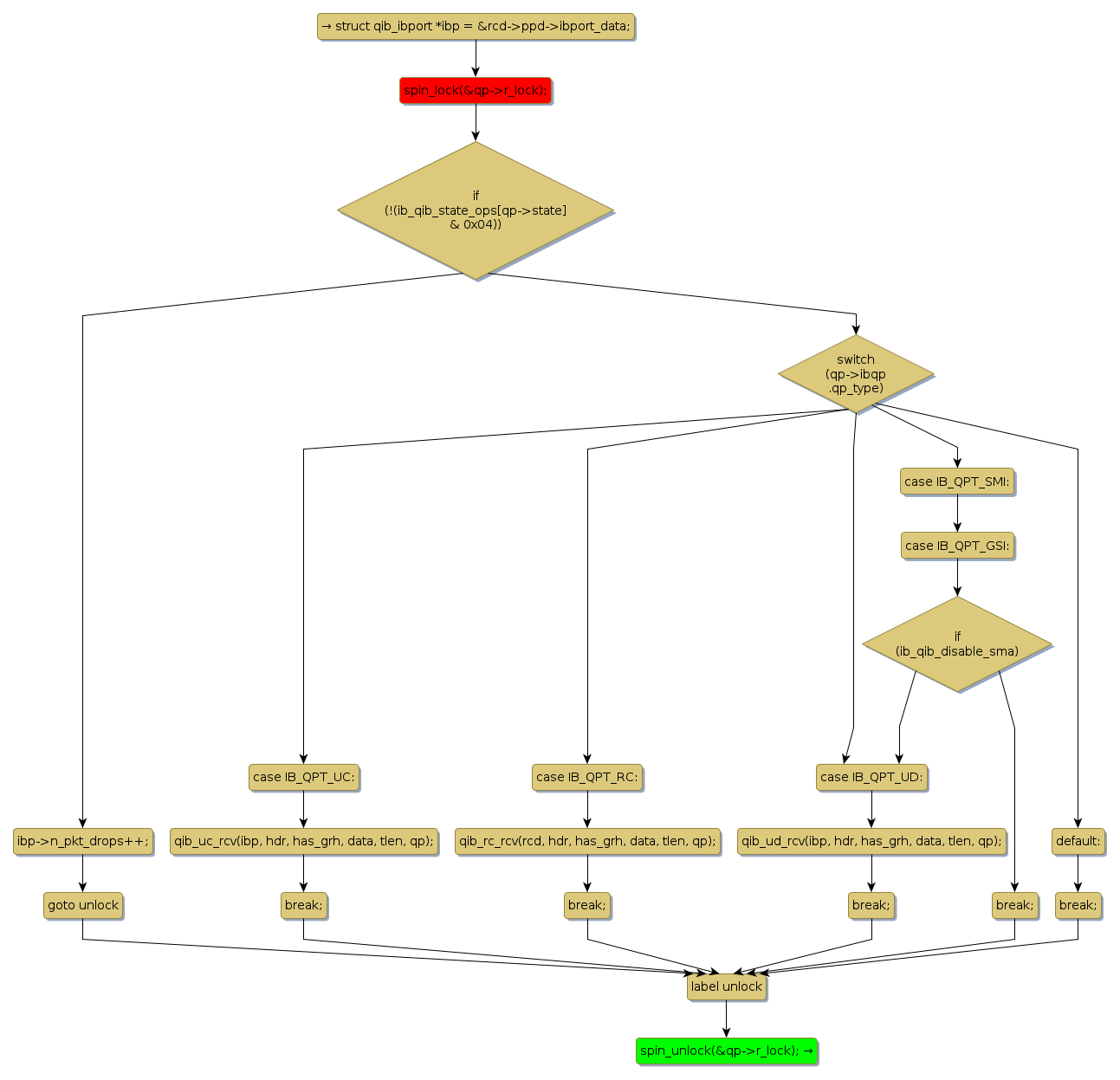
spin lock @ [15390+23+/linux-3.19-rc1/drivers/infiniband/hw/qib/qib_verbs.c]
Instance Signature: r_lock
|
The Matching Pair Graph:
|
|
Function Name
|
Control Flow Graph (CFG)
|
Events Flow Graph (EFG)
|
Source Correspondence
|
|
qib_qp_rcv
|
|
|
[15209+10+/linux-3.19-rc1/drivers/infiniband/hw/qib/qib_verbs.c]
|